全身泛发性白癜风治疗康复病例

【专家解读病例手札】
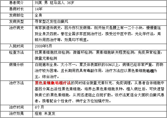
、泛发性大面积白癜风采用“黑色素细胞基因培植疗法”疗效好
寻常型白癜风分为:局限性、散发性、泛发性、肢端性。刘某所患为由散发性白癜风发展而来的泛发性白癜风,特征为白斑多相互融合成不规则大片而累及体表面积的50%以上,有时仅残留小片岛屿状正常肤色。
对于面积较小的白斑,可以用黑色素细胞移植。但对于面积较大的白斑,则因为取皮有难度、痛苦大而不好实施。
为了治疗该患者的大块白斑,我们采用黑色素细胞基因培植疗法,即在患者自体细胞中分离出活性黑色素细胞,经过四十余天培养出黑色素细胞良种,再种植入病灶部位,同时补充多种黑色素营养液,促使种植的黑色素细胞快速生发芽、复制繁殖,快速替换了衰亡的黑色素细胞,恢复了病灶黑色素平衡,经过半年治疗,辅以中药内调外治,基本消除了白斑。

【黑色素细胞基因培植疗法】更适合大面积白癜风患者,但是手术的难度及要求极为苛刻,必须具备手术环境无菌、医生经验丰富两大要条件。
二、警惕白癜风发病的遗传因素
白癜风的发病与遗传有定的关系,但是单纯有遗传因素并不定患白癜风,白癜风是在遗传背景下,内外因综合作用引起色素减退,所以并不是父母有白癜风,子女定会有白癜风。如果在遗传背景下,加上内外因综合作用引起色素减退,就有可能引起白癜风。所以有白癜风家族史的后代,定要注意避免各种诱发白癜风的因素,比如精神紧张、外伤以及暴晒等等。
1、合理饮食、不偏食:白癜风病人血液和白斑部位由于缺少某些微量金属元素,而使体内酪氨酸酶活性降低,影响了黑色素的合成代谢,从而产生病变。应改变偏食习惯。不可过食辛辣(辣椒、葱、姜、蒜、花椒、香菜)等刺激性食物。多吃些含有酪氨酸及矿物质的食物。
2、调整情绪、规律生活:焦虑、紧张、不愉快的生活事件等均可激发白癜风,因此要保持开朗豁达的胸怀。劳逸结合,避免过度劳累。保持良好的生活环境,建立良好的起居规律。
3、保护皮肤、免受损伤:避免外伤、摩擦、压迫。衣服宜宽大适身,避免长时间、强烈日光曝晒。