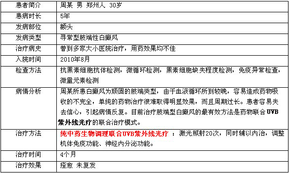
额头白癜风治疗病例
郑州肤康皮肤病专科是经国家卫生部门权威批准,在我国华中地区成立的首家以皮肤病为唯一对象的专业诊疗机构。汇聚了一批全国知名的皮肤专家学者,积极引进国际先进的皮肤病诊疗设备与技术,大力开展白癜风、牛皮癣、鱼鳞病、皮炎、湿疹等皮肤顽疾的科研和临床实践工作...[详细]
【患者详述】 我是在2009年9月份发现脸上开始长白斑的,当时我刚刚毕业,从5月份开始跑招聘市场,后来找到份销售的工作...